Suchen  

   

Bewertung: 0 / 5

Stern inaktivStern inaktivStern inaktivStern inaktivStern inaktiv
 

Hauptaktivitäten des Lieferantenmanagement sind:

  • die richtige Vorgehensweise bei der Lieferantenauswahl,
  • eine kontinuierliche Optimierung der Lieferantenanzahl,
    • Mehr A-Lieferanten
    • Weniger C-Lieferanten
  • eine Segmentierung (Clusterung/Gruppierung) der Lieferanten,
  • eine Lieferantenbeurteilung,
  • eine Lieferantenauditierung,
  • sowie Lieferantenkommunikation

Zielsetzungen

  • Prozesskosten senken
  • Qualitätskosten senken
  • Produktkosten senken
  • Entwicklungszeiten verkürzen
  • Lieferzeiten verkürzen
  • Bestände verringern
  • Servicegrad verbessern
  • alle Lieferantenpotenziale nutzen

Hinweis:

Lieferantenpotentiale werden zu wenig genutzt, d.h., die Lieferanten werden in einer zu späten Phase involviert, das größte Potenzial wird dadurch vergeben.

Der Kostenbeeinflussungsgrad sinkt signifikant mit jeder Stufe vom Konzept über die Entwicklung und Konstruktion bis hin zur Produktion.

Lieferantenpartnerschaft

Damit sich innovatives Denken im Zusammenwirken von Herstellern und Zulieferern voll entfalten können, müssen neue Wege der Zusammenarbeit entwickelt werden.

Erfolgsfaktoren des Lieferantenmanagements

  1. Vertrauen zwischen den Beteiligten
  2. Kontinuierlicher Verbesserungsprozess (KVP)
  3. Kooperative Konfliktlösung
  4. Intensiver Informationsaustausch
  5. Zielvereinbarung

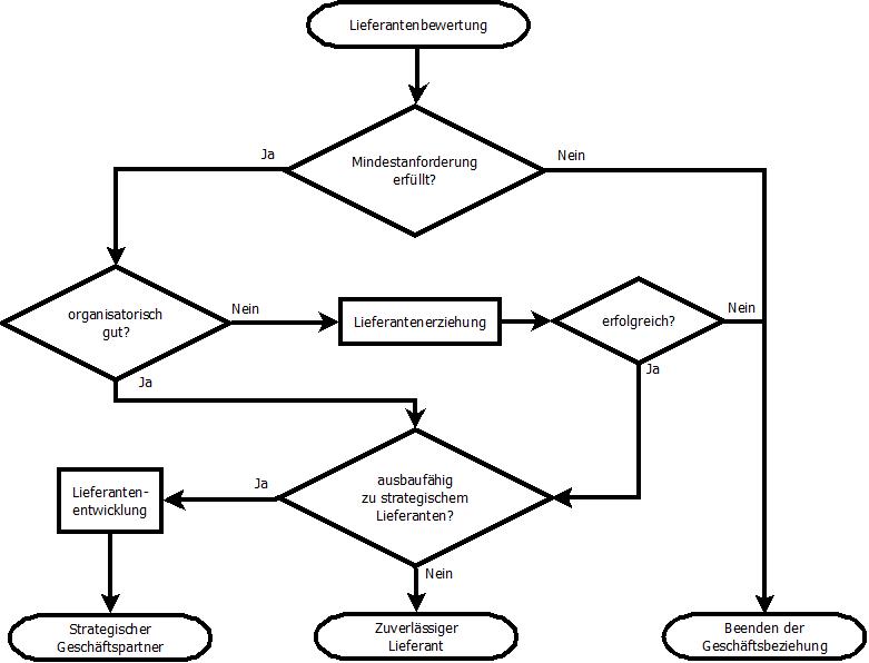
Ablaufdiagramm

Störfaktoren

  • Eigenbedarf
  • Abstimmungsprobleme dezentraler Stellen
  • Gegengeschäfte
  • Ergebnisdruck
  • Wechselnde Strategien
  • In sich unschlüssige Strategien
  • Personalwechsel
    • Beim Lieferanten
    • Beim Kunden
  • Ungleiche Marktpositionen
  • Veränderungsmentalität der Mitarbeiter
   
© Torsten Pagels